康達科技集團(Qanta Group)是全球領先的有機矽解決方案供應商之一,致力於提供個性化的有機矽解決方案。其擁有從金屬矽到特種有機矽材料的全方位產品供應鏈。主要業務為特用化學品技術及特殊SILICONE與複合材料相關應用製程技術材料開發、設計、銷售。目前已有18年以上歷史,與全球500強企業有合作銷售經驗,是一家集科研,開發,生產及銷售為一體的國家級高新技術企業,擁有國際化品質,技術和管理及提供一條龍Silicone材料應用整合。公司擁有廣泛的銷售和研發網絡,可提供有利於未來可持續發展的創新技術和基於市場需求的解決方案。主要經營產品產品包括單體、甲基矽油、乙烯基矽油、含氫矽油、RTV-2室溫灌注模具膠、人體模型膠、LED封裝膠、電源封裝膠、商標膠、胸墊膠、密封膠等。

動力電池模組內部,傳熱、減震、密封、焊點保護等等,應用膠的地方不止一兩處,今天從導熱灌封膠的角度,整理環氧樹脂膠、矽橡膠、聚氨酯三種主要基材對應的導熱膠性質和工藝方法。

1.本徵導熱和填料導熱
將導熱填料填充在高分子材料基體中製成導熱膠粘劑,其導熱性能主要取決於填料的種類,還與填料在基體中的分佈等有關。因此,填料的用量、粒徑、表面處理等均將影響環氧樹脂導熱膠粘劑的導熱性能。當填料可以均勻分佈在環氧樹脂基體中並且可以使填料在合適的用量下形成導熱通路時,導熱性能最佳。通常粒徑越大,越容易形成導熱通路,導熱性能就越好。對於填充型導熱膠粘劑,界面是熱阻形成的主要原因,通過對填料表面進行改性,增強界面作用力,可以在一定程度上提高導熱性能。
本徵型導熱膠粘劑
不使用導熱填料,僅僅依靠聚合物在成型加工過程中通過改變分子鏈結構,進而改變結晶度,從而增強導熱性能。高聚物由於相對分子質量的多分散性,很難形成完整的晶格。目前,通過化學合成法製備的具有高熱導率的結構聚合物主要有聚苯胺、聚乙炔、聚吡咯等,它們主要依靠分子內共軛Ⅱ鍵進行電子導熱,這類材料通常也具有優良的導電性能.本徵型導熱膠粘劑由於生產工藝過於復雜、可實施性差,而不為人們所選擇。
填充型導熱膠粘劑
通過控制填料在基體中的分佈,形成連續的導熱網絡,進而增強膠粘劑的導熱性能。常用的導熱填料有金屬材料(Fe、Mg、Al、Cu、Ag)、碳基材料(碳納米管、石墨烯、石墨)、氧化物(Al2O3、ZnO、BeO、SiO2)、氮化物(AlN、 BN、Si3N4)。其中金屬材料與碳基材料多為非絕緣材料,金屬氧化物、氮化物多為絕緣材料。作為導熱填料,應該具備以下基本要求:高導熱係數、不與聚合物基體發生反應、化學和熱穩定性良好等。導熱填料與聚合物形成的複合材料導熱性能的好壞取決於填料本身的導熱率、填料在基體樹脂中的填充情況、填料與基體之間的相互作用。根據填充無機材料的不同,填充型導熱膠粘劑分為導熱絕緣膠粘劑和導熱非絕緣膠粘劑。常用的絕緣填料有Al2O3、AlN、SiO2等,非絕緣填料有Ag、Cu、石墨、碳納米管等。
氧化物絕緣材料中氧化鈹熱導率最高,但由於毒性較大而不被人們所使用。氧化矽、氧化鋁具有優良的電絕緣性能,而且價格低廉,得到了廣泛使用。氮化物絕緣材料中氮化矽、氮化硼由於熱導率高、熱膨脹係數低等優點,成為人們研究的熱點,但其價格昂貴,從而限制了其應用於工業生產。對於非絕緣填料來說,碳基材料主要有石墨烯,其熱導率高、導電性好,適用於導熱非絕緣膠粘劑。也可以將石墨烯與電絕緣性能優良的聚合物複合,得到導熱絕緣膠粘劑。目前,市場上主要導熱膠粘劑都屬於填充型導熱膠粘劑。
典型絕緣填充料導熱係數
2.三種主要灌封膠的比較
優缺點
灌封膠是一個廣泛的稱呼, 原來主要用於電子元器件的粘接,密封,灌封和塗覆保護,當前我們提到他們,則主要是因為灌封膠尤其矽膠越來越多的在動力電池系統中的應用。
灌封膠材料可分為:
環氧樹脂灌封膠: 單組份環氧樹脂灌封膠,雙組份環氧樹脂灌封膠;
矽橡膠灌封膠:室溫硫化矽橡膠,雙組份加成形矽橡膠灌封膠,雙組份縮合型矽橡膠灌封膠;
聚氨酯灌封膠:雙組份聚氨酯灌封膠;
1)環氧樹脂
優點:環氧樹脂灌封膠多為硬性,也有極少部分改性環氧樹脂稍軟。該材質的較大優點在於對材質的粘接力較好以及較好的絕緣性,固化物耐酸鹼性能好。環氧樹脂一般耐溫100℃。材質可作為透明性材料,具有較好的透光性。價格相對便宜。
缺點:抗冷熱變化能力弱,受到冷熱衝擊後容易產生裂縫,導致水汽從裂縫中滲人到電子元器件內,防潮能力差;固化後膠體硬度較高且較脆,較高的機械應力易拉傷電子元器件;環氧樹脂一經灌封固化後由於較高的硬度無法打開,因此產品為“終身”產品,無法實現元器件的更換;透明用環氧樹脂材料一般耐候性較差,光照或高溫條件下易產生黃變。
應用範圍:一般用於LED、變壓器、調節器、工業電子、繼電器、控制器、電源模塊等非精密電子器件的灌封。
2)聚氨酯
優點:聚氨酯灌封膠具有較為優異的耐低溫性能,材質稍軟,對一般灌封材質均具備較好的粘結性,粘結力介於環氧樹脂及有機矽之間。具備較好的防水防潮、絕緣性。
缺點:耐高溫能力差且容易起泡,必須採用真空脫泡;固化後膠體表面不平滑且韌性較差,抗老化能力、抗震和紫外線都很弱、膠體容易變色。
應用範圍:一般應用於發熱量不高的電子元器件的灌封。變壓器、抗流圈、轉換器、電容器、線圈、電感器、變阻器、線形發動機、固定轉子、電路板、LED、泵等。
有機矽橡膠
優點:有機矽灌封膠固化後材質較軟,有固體橡膠和矽凝膠兩種形態,能夠消除大多數的機械應力並起到減震保護效果。物理化學性質穩定,具備較好的耐高低溫性,可在-50~200℃範圍內長期工作。優異的耐候性,在室外長達20年以上仍能起到較好的保護作用,而且不易黃變。具有優異的電氣性能和絕緣能力,灌封後有效提高內部元件以及線路之間的絕緣,提高電子元器件的使用穩定性。具有的返修能力,可快捷方便的將密封後的元器件取出修理和更換。
缺點:粘結性能稍差。
應用範圍:適合灌封各種在惡劣環境下工作以及高端精密/敏感電子器件。如LED、顯示屏、光伏材料、二極管、半導體器件、繼電器、傳感器、汽車安定器HIV、車載電腦ECU等,主要起絕緣、防潮、防塵、減震作用。
隨著電子科技的大跨步式發展,由於具備諸多優異性能,有機矽橡膠將無疑成為敏感電路和電子器件灌封保護的較佳灌封材料。
性能縱向對比
成本:有機矽樹脂>環氧樹脂>聚氨酯;
注:在有機矽樹脂中縮合型的成本接近了環氧樹脂,而改性後的環氧樹脂也接近了PU;
工藝性:環氧樹脂>有機矽樹脂>聚氨酯;
注:PU因為其親水性,必須有真空乾燥才能得到比較好的固化物,如無需真空和乾燥的成本又實在太高,所以熱溶膠雖然是加熱溶解澆注,但總體來看其可操作性還是比PU的簡單的多;
電氣性能:環氧樹脂樹脂>有機矽樹脂>聚氨酯;
注:加成型的有機矽或者是石蠟等類型的熱溶膠,有的電氣特性甚至比環氧的還要高,例如表面電阻率;
耐熱性:有機矽樹脂>環氧樹脂>聚氨酯;
注:低廉價格的PU其耐熱比熱溶膠好不了多少;
耐寒性:有機矽樹脂>聚氨酯>環氧樹脂;
注:很多熱溶膠的低溫特性其實也是非常不錯的,所以在很多時候,環氧是要排在最後的了;
3.環氧樹脂膠
環氧樹脂灌封工藝
環氧樹脂灌封有常態和真空兩種工藝。下圖為手工真空灌封工藝流程。
1)要灌封的產品需要保持乾燥、清潔。
2)混合前,首先把A組分和B組分在各自的容器內充分攪拌均勻。
3)按重量配比準確稱量,配比混合後需充分攪拌均勻,以避免固化不完全。
4)一般而言,20mm以下的模壓可以模壓後自然脫泡,因為溫度高造成固化速度加快或模壓深度較深,所以可根據需要進行脫泡。這時為了除去模壓後表面和內部產生的氣泡,應把混合液放入真空容器中,在0.8MPa下至少脫泡5分鐘。
5)應在固化前後技術參數表中給出的溫度之上,保持相應的固化時間,如果應用厚度較厚,固化時間可能會超過。室溫或加熱固化均可。膠的固化速度受固化溫度的影響,在冬季需很長時間才能固化,建議採用加熱方式固化,80~100℃下固化15分鐘,室溫條件下一般需8小時左右固化。
6)固化過程中,請保持環境乾淨,以免雜質或塵土落入未固化的膠液表面。

灌封工藝常見缺陷
1)器件表面縮孔、局部凹陷、開裂
灌封料在加熱固化過程中會產生兩種收縮:由液態到固態相變過程中的化學收縮和降溫過程中的物理收縮。固化過程中的化學變化收縮又有兩個過程:從灌封後加熱化學交聯反應開始到微觀網狀結構初步形成階段產生的收縮,稱之為凝膠預固化收縮;從凝膠到完全固化階段產生的收縮我們稱之為後固化收縮。這兩個過程的收縮量是不一樣的,前者由液態轉變成網狀結構過程中物理狀態發生突變,反應基團消耗量大於後者,體積收縮量也高於後者。如灌封試件採取一次高溫固化,則固化過程中的兩個階段過於接近,凝膠預固化和後固化近乎同時完成,這不僅會引起過高的放熱峰、損壞元件,還會使灌封件產生巨大的內應力造成產品內部和外觀的缺損。為獲得良好的製件,必須在灌封料配方設計和固化工藝製定時,重點關注灌封料的固化速度與固化條件的匹配問題。通常採用的方法是依照灌封料的性質、用途按不同溫區分段固化。在凝膠預固化溫區段灌封料固化反應緩慢進行、反應熱逐漸釋放,物料黏度增加和體積收縮平緩進行。此階段物料處於流態,則體積收縮表現為液面下降直至凝膠,可完全消除該階段體積收縮內應力。從凝膠預固化到後固化階段升溫應平緩,固化完畢灌封件應隨加熱設備同步緩慢降溫,多方面減少、調節製件內應力分佈狀況,可避免製件表面產生縮孔、凹陷甚至開裂現象。對灌封料固化條件的製訂,還要參照灌封器件內元件的排布、飽滿程度及製件大小、形狀、單只灌封量等。對單只灌封量較大而封埋元件較少的,適當地降低凝膠預固化溫度並延長時間是完全必要的。
2)固化物表面不良或局部不固化
其主要原因是計量或混合裝置失靈、生產人員操作失誤;A組分長時間存放出現沉澱,用前未能充分攪拌均勻,造成樹脂和固化劑實際比例失調;B組分長時間敞口存放、吸濕失效;高潮濕季節灌封件未及時進入固化程序,物件表面吸濕。總之,要獲得一個良好的灌封產品,灌封及固化工藝的確是一個值得高度重視的問題。
影響灌封工藝性的因素
環氧灌封材料應具有較好的流動性和較長的適用期,同時粘度要適中,避免在膠液流動過程中造成填料的沉降。
促進劑對凝膠時間的影響,環氧樹脂常溫下粘度很大,與M ETHPA液體酸酐固化劑混合可有效降低樹脂粘度,但酸酐固化劑在固化環氧樹脂時反應活化能很大,需要高溫固化。叔胺類促進劑可以有效地提高環氧樹脂的活性,使固化體系在較低的固化溫度和較短的固化時間內獲得良好的綜合性能。
溫度對凝膠時間的影響,溫度較低時,固化體系活性較差,凝膠時間較長,適用期長,但膠液粘度大,流動性差,體系粘度增長過慢,造成固化過程中的填料沉降,產生填料分佈不均勻而引起的內應力灌封工藝性差。溫度很高時,灌封工藝性也不好。固化溫度過高,固化體系固化反應速度太快,雖然填料不會產生沉降,但膠液凝膠時間很短,粘度增長速度很快,會產生較大的固化內應力,導致材料綜合性能的下降。
填料添加量對粘度的影響,以氧化鋁填料為例,添加量對澆注體系粘度的影響,在80℃下隨時間的變化情況。可以看出隨著氧化鋁填料用量增多,澆注體系的起始粘度不斷增大,同時在80℃下從起始粘度升致10000cps時填料420份比200份所需的時間要短。這不利於灌封材料的工藝性。
填料表面處理對粘度的影響,以氧化鋁為例,氧化鋁填料由於粒徑較小,容易抱團,在環氧樹脂中的分散效果很差。另外,填料粒徑的不均導致在灌封體系中的沉降速度不一致,造成分層。
4. 矽橡膠
矽橡膠可在很寬的溫度範圍內長期保持彈性, 硫化時不吸熱、不放熱, 並具有優良的電氣性能和化學穩定性能, 是電子電氣組裝件灌封的首選材料。
室溫硫化(RTV)矽橡膠按硫化機理分為縮合型和加成型,按包裝形式分為單組分型和雙組分型。縮合型矽橡膠硫化時通常會放出低分子物。因此,在灌封後應放置一段時間,待低分子物盡量揮發後方可使用。加成型RTV矽橡膠具有優良的電氣強度和化學穩定性,耐候、防水、防潮、防震、無腐蝕且無毒、無味,易於灌注、能深部硫化,收縮率低、操作簡單,能在-65 ~ 200 ℃下長期使用;但在使用過程中應注意不要與N 、P以及金屬有機鹽等接觸,否則膠料不能硫化。
灌封基本工藝流程
灌封工藝按電器絕緣處理方式不同,可以分為模具成型和無模具成型兩種;模具成型又分為一般澆注和真空灌注兩種。在其它條件相同時一般採用真空灌注。普通的灌封工藝流程如下圖所示。

灌封中常見的問題
模具設計,矽橡膠在使用時是流體,為了不使膠料到處漏流,造成膠料浪費和污染環境,模具的設計很關鍵。模具設計一般要做到以下幾點:便於組裝,拆卸,脫模;配合嚴密,防止膠料洩漏;支撐底面平整,以保證乾燥過程中膠層各部分厚度基本一致,便於控制灌封高度。
氣泡,膠料中混入氣泡後,不僅影響產品外觀質量,更重要的是影響產品的電氣性能和機械性能。對於矽橡膠,由於韌性好,氣泡主要影響產品的電性能。產生氣泡的原因主要是:反應過程中產生的低分子物或揮發性組分;機械攪拌帶入的氣泡;填料未徹底乾燥而帶入的潮氣;原件之間的窄縫死角未被填充而成空穴。對於雙組分矽橡膠,膠料混合時必須充分攪拌。採用真空乾燥箱進行真空排氣泡處理,可使膠層質量明顯提高,且強度、韌性同時提高。
膠料與電子器件的粘接性,灌封料使電子器件成為一個整體,從而提高電子器件的抗震能力。要提高其粘接強度,除選擇粘接性能好的膠料外,還應注意操作過程中的工件清洗、表面處理及脫模等。
5.聚氨酯
聚氨醋灌封材料絕緣電阻和粘接強度都較高,是較理想的灌封材料。聚氨醋灌封材料用於密封件澆注件製備,用於電子產品如電路板、電子元件、插頭座灌封,也可以作為膠粘劑和塗料使用。
聚氨酯灌封工藝
表面處理:表面處理不好,會導至灌封件脫粘有的灌封件吸水性小,不需表面處理金屬灌封件需表面處理。灌封件經表面處理後一般要在24-48 h之內進行灌封。
除水:被灌封件會吸附空氣中水份,需烘乾除水。可60 ~ 10 。℃加熱10 m in至幾小時除水。視灌封件吸水多少和除水難易而定。
預熱:B料預熱至50-60 ℃ ; A料預熱至30 ℃
抽泡:將A料、B料按計量重量比放入一可抽真空的密閉容器內邊攪抽真空1-5分鐘,真空度低於20 mm汞柱。停止攪拌。
澆注:沿一個方向澆注,並儘量減少晃動。
固化溫度和時間:要選擇合適的固化溫度和時間。室溫至10 ℃ 3-24 h固化,視固化快慢而定對於室溫固化的反應物,常常需要1~ 2週才能固化完全灌封材料固化好後一般一周之內硬度才能趨於穩定。
上述混合溫度和固化溫度可根據需求做調整。混合溫度要保證反應物透明或半透明,使處於均相。固化溫度要保證反應物不分相和反應接近完全。
6.導熱灌封膠選型注意什麼?
1)導熱係數,導熱係數的單位為W/mK,表示截面積為1平方米的柱體沿軸向1米間隔的溫差為1開爾文(K= ℃ +273.15)時的熱傳導功率。數值越大,表明該材料的熱通過速率越快,導熱機能越好。
導熱係數相差很大,其基本起因在於不同物質導熱機理存在著差別。正常而言,金屬的導熱係數最大,非金屬和液體次之,氣體的導熱係數最小。銀的導熱係數為420,銅為383,鋁為204,水的導熱係數為0.58。現在主流導熱矽膠的導熱係數均大於1W/mK,優良的可到達6W/mK以上。
2)粘度,粘度是流體粘滯性的一種量度,指流體外部抵禦活動的阻力,用對流體的剪切應力與剪切速率之比表現,粘度的測定辦法,表現辦法許多,如能源粘度的單元為泊(poise)或帕.秒。
導熱膠擁有很好的平鋪性,能夠輕易地在必定壓力下平鋪到芯片名義四周,並且保障必定的粘滯性,不至於在擠壓後多餘的膠水溢出。
3)介電常數,介電常數用於權衡絕緣體貯存電能的機能,指兩塊金屬板之間以絕緣資料為介質時的電容量與同樣的兩塊板之間以氛圍為介質或真空時的電容量之比。
介電常數代表了電介質的極化水平,也就是對電荷的約束才能,介電常數越大,對電荷的約束才能越強。
4)工作溫度範圍,因為導熱膠自身的特徵,其任務溫度規模是很廣的。工作溫度是確保導熱矽膠處於固態或液態的一個主要參數,溫度過高,導熱膠流體體積膨脹,分子間間隔拉遠,互相感化削弱,粘度下降;溫度下降,流體體積縮小,分子間間隔收縮,互相感化增強,粘度回升,這兩種情形都不利於散熱。如果所承受是在100℃左右的,那麼使用環氧樹脂和聚氨酯都是可以的,而有機矽是可以承受-60℃~200℃的高低溫;抗冷熱變化能力,有機矽最好,其次是聚氨酯,環氧樹脂最差;
5)其他的考慮因素,比如元器件承受內應力的情況,戶外使用還是戶內使用,受力情況,是否要求阻燃、顏色要求以及手動或自動灌封等等。
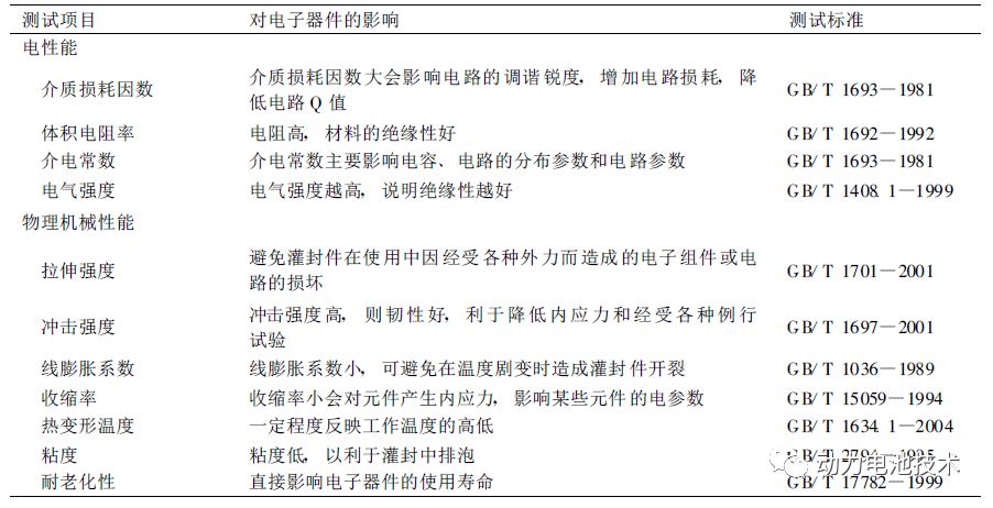
7.灌封材料性能要求及測試標準
